Home - Teleport Blog - Simplifying Secure Server Access with Teleport’s Approval Workflow
Simplifying Secure Server Access with Teleport’s Approval Workflow

Back in the early 2010s, a Forrester researcher, John Kindervag, noticed that corporations had a binary view of trust and privilege. Once new employees have completed training, they are given full access to all the tools and VPNs needed to get their job done. Once they are logged on, they are trusted completely. Kindervag noticed that “trust” is a vulnerability that can be exploited.
Since then, awareness of Zero Trust implementations has grown, in particular Google's BeyondCorp. BeyondCorp provides micro-segmentation and micro-perimeters that require employees to verify identity and enforce policy. While these concepts are often first implemented for applications and SaaS applications used by "normal users", many organizations fail to properly implement them for accessing server infrastructure because those that manage and access server infrastructure are generally more sophisticated and "trust-worthy" (also, the shoemaker’s children often go barefoot).
However, the reality is that attackers and their methods are also quite sophisticated and the consequences of a breach at the SysAdmin level can be much more dire. This has resulted in more focus on how to better extend Zero Trust principles for infrastructure access.
Should I be SSHing into machines in 2020?
The last decade has also seen the rise of DevOps. Developers have become more involved in the deployment and operational concerns of running applications. A best practice is to define machine and application state with code, instead of the traditional meatware. This is known as Infrastructure as Code (IaC). IaC provides visibility into infrastructure state. State is defined in code, thus resulting in reduction of errors from manual changes.
A side benefit of IaC is you know the exact state of infrastructure and applications; if something needs to be updated, everything is recreated again. This is commonly known as immutable infrastructure. This means that once it’s been created, it will never be changed, and if an update is required, the application, container and infrastructure will be removed and rebuilt.
Running immutable infrastructure has a range of benefits. If something goes wrong or a security fix needs rolling out, it can be quickly achieved through the magic of Infrastructure as Code and DevOps. During this journey to obtaining devops utopia, you have removed many of the traditional reasons to access production machines which is great news for companies that have strict security requirements.
Some teams have proposed going as far as removing all user access to a production cluster. However, turning off all remote access is difficult to achieve in practice. Firstly, even in the cattle vs pets world, you still want to discover why a particular node is acting strangely by accessing the machine directly and using a range of debugging tools available to the operator. There are also ‘break glass’ events, which could include the need to patch a critical service with a zero day prior to the decommission of active Infrastructure. While removing all access to a production cluster theoretically seems great, there are still reasons to still have some access, in practice.
So if you have to provide some access to production servers, you want to be sure only the right people with the proper permissions have access. In one interesting real-world example, Coinbase has special rules for production access, which include obtaining their fingerprints and having a special secure ‘SSH’ room with dropcam.
Security that doesn't get in the way
Creating an ‘SSH’ war room is pretty extreme. How can you implement these principles with minimal operational overhead?
Our open source privileged access management solution, Teleport, achieves this by integrating into existing identity systems and using certificates with the appropriate meta-data to provide fine grained access controls. The traditional SSH key based system is replaced with an identity aware proxy that provides role-based access and permissions based on that identity.
While implementing Teleport is usually a big improvement, user feedback has revealed that we could improve adoption by better accommodating existing workflows. The best security systems are easy to use and don't modify existing workflows.
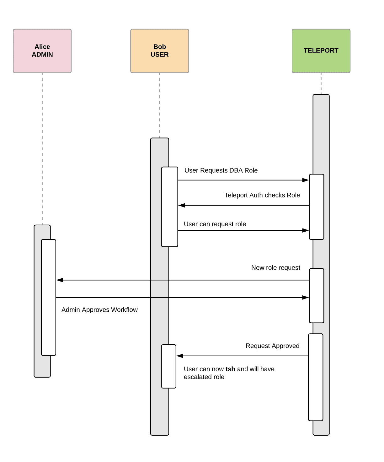
To solve this, we’ve created a Workflow API that lets any Teleport user request additional roles, which has the side effect of providing escalated access with a full audit log of when people request access and who approved, creating a control mechanism called the ‘two-man rule’ .
The Workflow API uses Teleport’s robust RBAC support. End users can be given a role of least privilege and can request new roles as defined in the resource. This protection mechanism helps prevent mistakes during the stresses of a “break glass” situation.
kind: role
metadata:
name: contractor
spec:
options:
# ...
allow:
request:
roles: ['dba','cluster-a','sudo-admin']
Teleport users can now request a new role, in the below case...
# Bob requests a the DBA Role
$ tsh login --user bob --request-roles=dba --proxy=teleport.example.com:3080
Seeking request approval... (id: bc8ca931-fec9-4b15)
The Teleport Admin, Alice, can then use tctl to approve this new role.
$ tctl request ls
Token Requestor Metadata Created At (UTC) Status
------------------- --------- ----------- ------------------- -------
bc8ca931-fec9-4b15 bob roles=dba 07 Nov 19 19:38 UTC PENDING
# Alice then approved Bob's request
$ tctl request approve bc8ca931-fec9-4b15


Bob will now receive an updated access certificate that will provide him access to all of the database machines for a limited time. Teleport keeps an audit log of Alice's approval of Bob’s request for access. This workflow requires access to the Teleport Auth Server, or by leveraging Teleport’s remote tctl execution, Alice can verify from her machine.
Teleport cybersecurity blog posts and tech news
Every other week we'll send a newsletter with the latest cybersecurity news and Teleport updates.
Accommodating existing tools
We understand that while helpful, running tctl request ls every hour isn’t practical or useful. To provide more flexibility and visibility
into who is requesting access, we are also creating Teleport Plugins. Our first plugin
focuses on access and we will soon have two plugins that facilitate role escalation using your existing tools, starting with Jira and Slack.
Role escalation and the Workflow API is available to all enterprise users, and we are here to help companies set up the correct roles and permission for the way they work. If you’re interested, please schedule a meeting with our customer success team. If you want to dive straight in, checkout our Docs.
Table Of Contents
Teleport Newsletter
Stay up-to-date with the newest Teleport releases by subscribing to our monthly updates.
Tags
Subscribe to our newsletter

